xSwap
xSwap is an AMM on the CrossFi network. It includes swap, liquidity pools, staking, token sale, and a veToken voting mechanism that controls how incentives are distributed. My goal was to design a product UX/UI where beginners don’t get stuck on “how do I even swap on a new network?”, while advanced users can open the Route view and see (and trust) how well the system optimizes it.

Context & product challenges
DeFi UX is high-stakes: one mistake costs money, and confusing mechanics quickly turn into distrust. So the key goals were:
- •Reduce transaction errors, like changing inputs mid-swap, leaving the form during approval, running out of gas, and other “classic” crypto pitfalls.
- •Keep it transparent for advanced users while still being friendly to beginners (when you’re new to DeFi, you want helpful hints everywhere).
- •Lower the entry barrier: without XFI you can’t pay gas and send a transaction, and people often leave to “figure it out” and never come back.
- •Support marketing without breaking UX: make token sale conversion-friendly through numbers and clear logic.
User flows and other diagrams
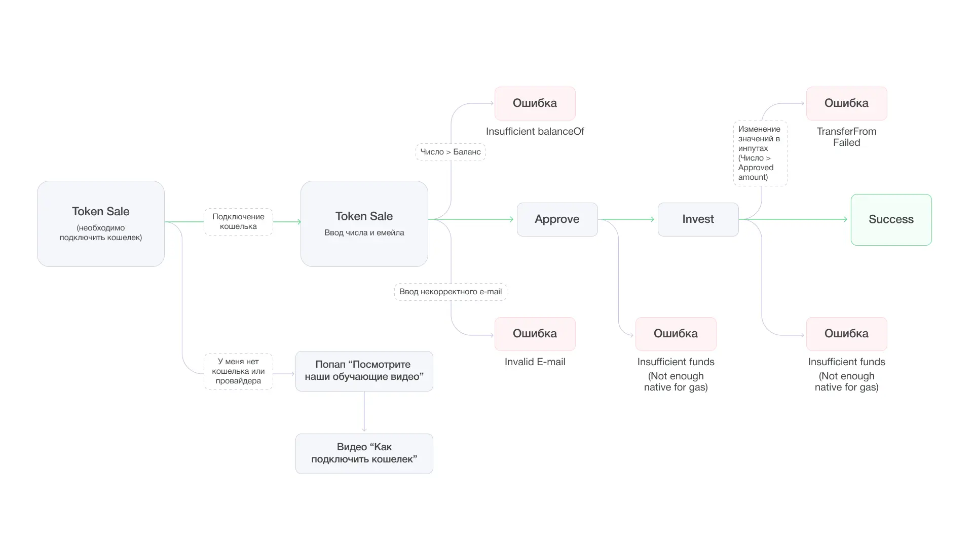
To prevent mistakes, I first map every place where things can go wrong and attach the relevant states and errors.
Then we align the mechanics with the Solidity and frontend teams. I also did a few “marker on a whiteboard” drafts — staking/locking logic, entity relationships, and a bit of token sale.
After that, I built interactive prototypes and ran quick A/B checks inside the team and with a few users. Based on the feedback, I iterated on copy, hints, and structure to reduce confusion on the critical steps.
Feature decisions
Swap
Swap is one of the core flows: users come here to exchange one token for another. I followed the standard pattern to keep it familiar: Max button, token-field switch, wallet balance, and USD value.

On the right, there’s a small action block:
- •Settings: slippage presets + custom slippage input
- •Help (?): a short “how this swap works” walkthrough with concrete steps
- •Faucet: claim XFI (the network’s native token). We explain why XFI is needed and how claiming works.
The built-in Faucet removes a major drop-off point: users don’t leave the product to hunt for gas, and can complete their first swap faster.

After the form is filled, we show the important details: rate, price impact (with warnings when it’s too high), network cost, etc. For advanced users, there’s Route — it shows which tokens and pools the swap goes through. You can copy pool or token contract addresses, and we explain route optimization and gas cost, e.g.: “Best price route costs ~$6.97 in gas… considers split routes, multiple hops, and the gas cost of each step.” This makes the product feel transparent: you can see how it works and why the numbers look the way they do.

Route и некоторые состояния формы свапа
Pools
Пулы я разделила на два блока:
- •My positions — управление активными позициями и быстрые действия
- •и All pools — витрина для сравнения и выбора (TVL/APY/объёмы).
Claim rewards осуществляется не с каждой позиции отдельно, а со всех сразу, чтобы упростить процесс.

Add/Remove liquidity
Добавление ликвидности – это несколько шагов с подтверждениями в кошельке. Я добавила подсказки и степпер, чтобы было понятно, на каком этапе пользователь сейчас. Пока шаг выполняется – все кнопки и поля задизейблены, чтобы избежать ошибок.


Remove liquidity выглядит уже проще, но увеличился инфо блок.
Token Sale
Token Sale должен продавать токен платформы (SWA), чтобы в дальнейшем принести пользователю прибыль. Для этого нужно выбрать сеть – самое важное, поэтому в красном алерте, и успеть купить токен подешевле – таймер с обратным отсчетом, условия и цена покупки на нынешнем и следующем этапе. Чтобы усилить мотивацию, я добавила кликабельный калькулятор прибыли. По дефолту он заполнен, в него можно потыкать и поменять значение, а вообще он синхронизирован с полем на основной форме. При заполнении формы слева – в калькуляторе прибыли пользователь сразу увидит, сколько он рассчетно получит через 3 месяца.

Еще я добавила видео-гайды для новичков, чтобы снизить барьер входа и нагрузку на саппорт. Вот так они выглядели:
Lock + Voting
Этот раздел был самым нетривиальным в проектировании – мало хороших референсов, много новых сущностей: veSWA, voting power, incentives. Механика следующая: когда пользователь лочит SWA, он получает veSWA – это его voting power. С помощью veSWA он голосует за пулы и тем самым влияет на распределение incentives и итоговую доходность. Я разделила сценарии на Lock (локи, сроки, unlock) и Voting (голоса и их эффект), добавила ключевые метрики (veSWA, rewards, unlock date) и подсказки/empty states.


Попапы для vote и lock
Outcome
In one month, I designed the product, handed it off to frontend, and coordinated implementation quality. The result is a clean, understandable AMM interface with extra “goodies” for power users and a lot of guidance for beginners. We also shipped a Vietnamese version and launched for the Vietnamese market (and yes — I had to design it as a separate UI set, because “it’s going to break anyway” is a very real argument in startup life).
Vietnamese version (why it lives in Figma? because “it’s going to break, let’s just redraw it” — said the client and the frontend team). Also: some UI library components.
Other Projects
All Projects
Glacis Labs dApp
A dApp for tracking cross-chain transactions and analytics. UX, UI, brand identity.

Glacis Labs site
Corporate website for Glacis Labs. A multi-page site with complex diagrams and widgets.

2Go
Freelance deals service. Mobile app for B2C, desktop for B2B, and an admin panel.











